Skip to content
JS
Blogs
Posts
Courses
Tags
About
Archives
Search
Go back
Spring security using OAuth2 with AngularJs
26 Jun, 2020
|
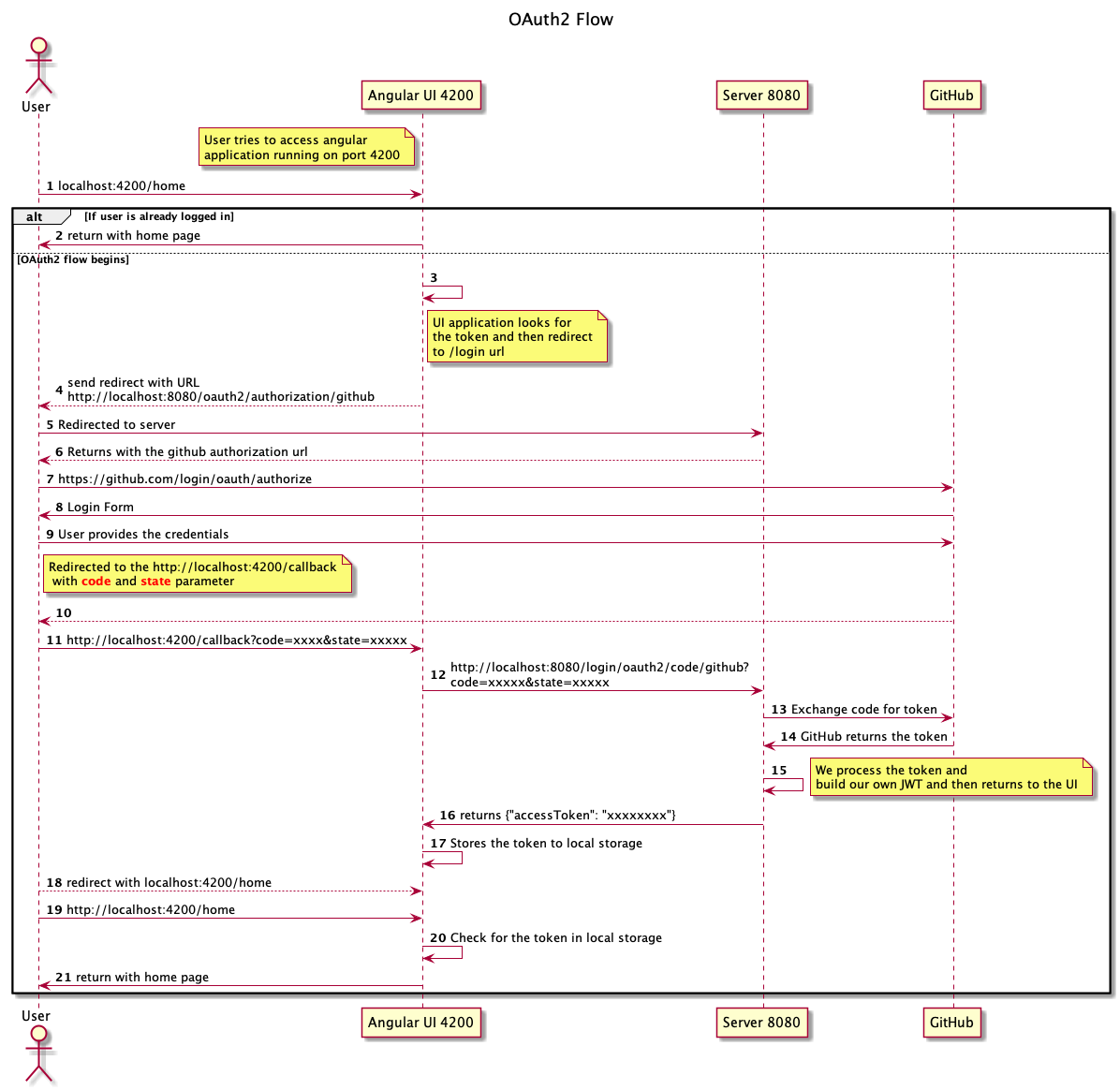
Sequence Diagram of OAuth2 Flow
Video Tutorial
java
springboot
spring-security
oauth2
angular-js
spring
Back To Top
Share this post on:
Share this post via WhatsApp
Share this post on Facebook
Share this post on X
Share this post via Telegram
Share this post on Pinterest
Share this post via email
Previous Post
Spring security using OAuth2 with AngularJs [JWT]
Next Post
Spring security using OAuth2 with Microsoft AzureAD